ᕕ( ᐛ )ᕗ Jimyag's Blog

从单体应用到微服务

· 58 words · ~ 1 min read

从单体应用的痛点到微服务之间的过渡的说明。

单体应用

一个典型的单体应用就是将所有业务场景的表示层、业务逻辑层和数据访问层放在一个工程中,最终经过编译、打包,部署在一台服务器上。

单体应用

单体应用的痛点

  1. 每个小团队对于都负责一个小的模块,这些人在开发过程中,可能会在内部代码进行冲突、或者修改了功能的方法,在 merge 的时候会有大量的冲突,以及执行回归测试(回归测试是指修改了旧代码后,重新进行测试以确认修改没有引入新的错误或导致其他 代码 产生错误。),一旦出错就要回炉重造。
  2. 如果发布某个部分出现了 bug,不能进行单独回滚,必须要将整个发布种的所有功能回滚。

单体应用的痛点

单体的演变

一个项目,之前是由有网站和后台管理系统,现在要添加小程序端,这时候,如果复制之前的代码过来会有大量的重复代码,并且这几个系统之间还有相互调用,比如秒杀模块还要依赖于商品模块。不仅要对主页、小程序、后台管理提供 http 接口,还要对系统内部提供相应的服务。这几个系统共用了同一个数据库,如果有某个接口出现性能问题,会影响整个系统的性能。这时候如果一个系统要改表结构了,就要通知其他系统。

单体的演变

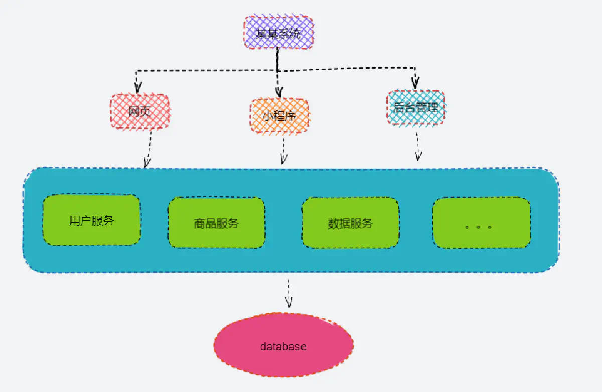
服务的拆分

将所有的服务全部分开,如果某个系统想要相关信息,他们就自己使用即可。

浅蓝的是一个整体的系统。

目前我开发的所有单体应用都是以这种方式开发,有一个后端服务,网站小程序等他们需要什么就调用什么接口就行了。

这里,代码复用没有了。

服务拆分

微服务

微服务是满足“单一职责原则”的,每个微服务仅负责自己归属于自己业务领域的功能。一个微服务就是一个独立的实体,它可以独立部署、升级,服务与服务之间通过 REST 等形式的标准接口进行通信,并且一个微服务实例可以被替换成另一种实现,而对其它的微服务不产生影响。

对于服务拆分中的架构,我们可以继续进行拆分。

微服务的基本拆分

将服务和数据库单独抽出来,没有数据影响,每一个服务都可以单独存在,每一个服务都有自己的数据库。只要保证被调用的接口不变,服务内部怎么变都不影响。

这里还有一个问题,对下单这个操作而言,肯定要依赖用户信息。各个模块之间又有了依赖关系。

微服务的基本拆分

微服务进行分层

分层的微服务将 service 层再进行分层,一个对内提供服务,一个对外提供 http 接口。

这个满足了单一职责原则,最底层的 grpc 的服务之间没有交集,他们只需要向上层的 http 层提供服务就行。

分层的微服务

微服务存在的问题

在之前都是通过 ip:端口的形式来访问相应的服务,如果某个服务的 ip 和端口变了怎么办,如果有一个服务的集群,如何挑选一个服务。对于服务的配置文件,如果配置文件修改了如何?

这时候就要引入服务注册、服务发现和注册中心。

注册中心

服务在启动的时候将自己注册到注册中心,以便上层寻找。

服务发现

上层想要调用某个服务时,就要寻找可用的服务。

配置中心

每个服务都从配置中心拉取自己对应的配置,以后修改配置文件只要在配置中心中统一修改即可。

微服务存在的问题

参考

微服务的定义和优缺点 - 知乎 (zhihu.com)

什么是单体应用?如何理解? (itheima.com)

#微服务 #教程